• 手机扫码

手机扫一扫阅读

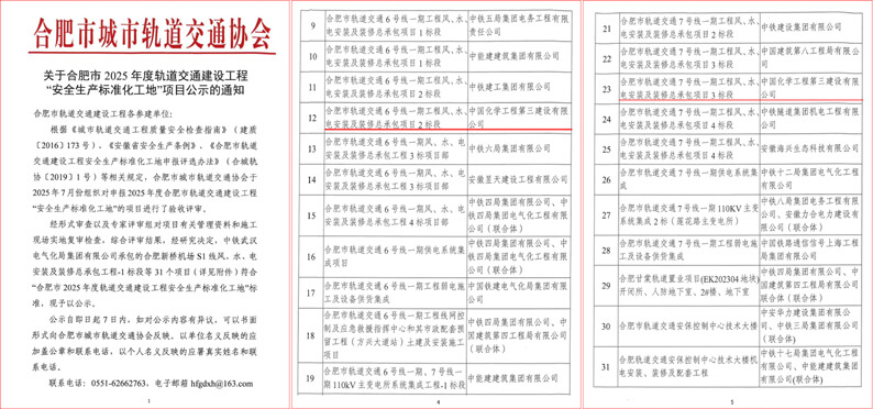
我会副会长单位 中国化学工程第三建设有限公司承建的合肥市轨道交通6号线7号线荣获双标段安全奖

发布时间:2025-09-19 08:58:03  |   点击量:0

   近日,合肥市轨道交通协会公布2025年度合肥市轨道交通建设工程“安全生产标准化工地”名单,中国化学工程第三建设有限公司基础设施分公司承建的合肥市轨道交通6号线一期工程风、水、电、安装及装修总承包项目2标段,合肥市轨道交通7号线一期工程风、水、电安装及装修总承包项目3标段榜上有名。
  “安全生产标准化工地”是合肥市轨道交通协会依据《城市轨道交通工程质量安全检查指南》及《合肥市轨道交通建设工程安全生产标准化工地申报评选办法》等相关规定组织评选,经资料初审、专家现场核查、社会公示等严格程序,重点考评在建项目施工期间严格执行安全生产标准化规范情况,包括现场规划布局、安全防护措施、应急管理等环节,是全市轨道交通建设领域安全生产最高荣誉。

   自开工以来,基础设施分公司项目部始终高度重视安全文明标准化建设,积极开展安全文明标准化自查自纠,全面落实各项安全文明标准化施工措施;始终贯彻“安全第一、预防为主、综合治理”方针,制定创优评先计划,强化组织领导机构,压实安全生产标准化责任;坚持推进项目管理能力提升,狠抓项目安全生产规范化、标准化,全面加强项目现场精益化管理,提高工程产品与服务质量,积极践行“交付价值 建设未来”的企业使命,有力促进了项目建设安全高效进行。

  此次获评,既是对公司“人民至上、生命至上”理念的生动诠释,也彰显了央企“顶梁柱”社会责任。下一步项目部将持续推进“管理网格化、技术专业化、现场规格化、行为规范化”,把轨道交通工程打造成让政府放心、市民满意的“平安线、幸福线”,为合肥建设“轨道上的城市”贡献中国化学力量。

fe42357161dc9ac31c14b8e8b1e43be5_20250916213829950

22425b21e38e137b687326f6ecedd9d1_20250916213846013



© 安徽省安全生产协会